Статическое в SystemVerilog
рассмотрим отличия статических и автоматических переменных и функций Увидим, что понятие “статический” имеет различные значения для модулей и классов, разберёмся, почему это так, и научимся выбирать нужный нам вариант
1. Введение
Условимся, что под словом “метод” мы будем иметь в виду и функции (function) и таски (task) класса. Функции и таски модуля будем называть “подпрограмма” (subroutine). Под словом “модуль” мы будем понимать также и интерфейс (interface), и программу (program). Различия между ними не являются существенными для нашего рассказа.
Ссылаясь на стандарт языка, будем иметь в виду документ IEEE Std 1800-2017.
На все примеры кода, кроме синтеза, прилагается ссылка на EDA Playground. Каждый пример был проверен в Riviera, Xcelium, Questa и VCS. Для самостоятельного воспроизведения примеров будет достаточно некорпоративного аккаунта EDA Playground с доступной Aldec Riviera.
Статической переменной в программировании называется переменная, создаваемая в момент запуска программы. Она доступна для работы с момента запуска и до завершения программы. Противоположностью статических переменных являются автоматические. Называются они так потому, что память для них выделяется автоматически, когда исполнение программы доходит до области видимости данной переменной, а также освобождается при выходе из области видимости.
В SystemVerilog статическими могут быть не только переменные, но и методы, а также целые блоки, такие как модуль и программа.
Мы начнём с наиболее практического вопроса: как работают статические функции и задачи. Сначала рассмотрим этот вопрос в контексте модулей, а потом перейдём к классам.
2. Модули
Определение
Сигнатура автоматической подпрограммы выглядит так:
|
Обратите внимание, что слово automatic следует после слова task.
Если automatic опустить или заменить на static, то подпрограмма станет статической.
Время жизни локальных переменных и входных аргументов подпрограммы повторяет время жизни подпрограммы, однако для локальных переменных можно задать время жизни явно. Так, если подпрограмма статическая, то и её переменные будут статическими, если не стоит ключевое слово automatic. И наоборот, все переменные автоматической функции являются автоматическими, если объявлены без ключевого слова static.
Хотя мы и говорим, что подпрограмма может быть статической или автоматической, вместо “статическая подпрограмма” правильнее было бы говорить “подпрограмма, у которой все переменные являются статическими”. Однако это было бы слишком громоздко, а о чём на самом деле идёт речь, вы уже понимаете.
Стандарт не подразумевает возможности задать явно время жизни входных аргументов. Впрочем, этого можно добиться от Xcelium’а. Другие симуляторы не пошли на это преступление.
Примеры
Рассмотрим следующий пример.
Static and Dynamic tasks example
|
Симуляция даёт нам такой вывод:
# KERNEL: Test for static
# KERNEL: Sum: 7
# KERNEL: Sum: 7
# KERNEL: Test for automatic
# KERNEL: Sum: 3
# KERNEL: Sum: 7
Входные аргументы подпрограммы static_add являются статическими, то есть всегда ссылаются на одну и ту же область памяти. Первый вызов произошёл в 0 нс, аргументы стали равны 1 и 2. В 1 нс в те же области памяти было записано 3 и 4. Так как обращение к переменным подпрограммы совершается только с задержкой 2 нс, то оба вызова увидят одинаковое значение переменных a и b.
Напротив, для автоматического брата нашей подпрограммы, automatic_add, выделение памяти для a и b происходит при каждом вызове, поэтому каждый вызов увидит собственное значение входного аргумента.
Более детальное объяснение происходящего представлено на следующей диаграмме.
Возможность безопасного вызова одной подпрограммы из разных процессов называется реентерабельностью. Использование таких подпрограмм уменьшает количество неожиданных побочных эффектов и является хорошим стилем.
Маленькое отступление. Не нужно бояться слов “выделение памяти” и думать, что теперь всё станет медленно. Место для локальных переменных выделяется в стеке (Stack-based memory allocation - Wikipedia). Это является естественным образом работы с памятью для большинства языков программирования, от ассемблера и C, до SystemVerilog и Haskell.
В конце статьи мы поставим небольшой эксперимент для изучения данного вопроса.
Рассмотрим пример модификации времени жизни локальных переменных функции ключевыми словами: Static and Dynamic variables example
|
Как и ожидалось, статическая переменная в good_increment сохраняет своё значение между вызовами, в отличие от автоматической в bad_increment. Ещё одна интересная деталь: к статической переменной можно обратиться по иерархическому имени. Отсюда можно заключить, что статические переменные в различных экземплярах одного модуля также являются различными. Действительно, в стандарте (13.3.2) есть на это явное требование. Подобное иерархическое обращение к автоматической переменной невозможно, так как переменной просто не существует (не выделена память) до входа программы в её область видимости.
Рассмотрим ещё один пример, где без автоматической переменной не обойтись. Довольно типичная задача — запустить несколько параллельных процессов из цикла, передав каждому процессу значение переменной цикла.
|
Наивным решением было бы вызвать wait_task(i), не используя промежуточные переменные. Однако новые процессы будут запущены только когда родительский приостановит работу (Таблица 9.1 стандарта), а в это время значение i уже будет равно 3. То есть, wait_task(3) будет запущен трижды. Читатель может внести соответствующие изменения в код примера и увидеть следующий вывод:
# KERNEL: 0 ns: Wait for 3 ns started
# KERNEL: 0 ns: Wait for 3 ns started
# KERNEL: 0 ns: Wait for 3 ns started
# KERNEL: 3 ns: Wait for 3 ns completed
# KERNEL: 3 ns: Wait for 3 ns completed
# KERNEL: 3 ns: Wait for 3 ns completed
Чтобы добиться желаемого поведения, следует объявить новую переменную внутри fork и инициализировать её значением i. По стандарту (9.3.2), инициализация будет выполнена сразу же. Однако в модулях все переменные по умолчанию статические, поэтому чтобы каждый процесс получил своё значение, нужно явно прописать automatic.
Отметим ещё одну деталь из данного примера. Несмотря на то, что переменные модуля по умолчанию статические, из-за инициализации мы не сможем просто опустить automatic. Стандарт требует явного указания времени жизни переменной в статической подпрограмме или блоке, если она имеет инициализацию в своём объявлении. Таким образом пользователь указывает, хочет ли он инициализировать переменную на каждой итерации (automatic), или только один раз (static). Однако в данном случае использовать static не получится, так как стандарт запрещает инициализацию статической переменной значением автоматической. Это вполне понятное ограничение: статические переменные инициализируются в момент запуска симуляции, а в это время память для автоматических ещё не выделена. Ни один из проверенных симуляторов не скомпилировал ни вариант со static, ни вариант без модификатора.
Мы видели, как применяется модификатор времени жизни automatic к переменным и подпрограммам, однако он может также применяться и к целому модулю. Это меняет время жизни по умолчанию со статического на автоматическое для переменных подпрограмм и блоков initial и always.
Попробуйте в предыдущем примере поменять объявление модуля на
module automatic foo();
Пройдёт ли компиляция? Почему? Исправьте и проверьте, что вывод соответствует ожиданиям.
Рассмотрим ещё один пример модификации времени жизни для всего модуля. На этот раз с always.
|
Иметь все подпрограммы с автоматическим временем жизни по умолчанию может быть удобно. Так ли удобно это для always? Не уверен.
Особенности
Из различий во времени жизни переменных следует и другое различие между статическими и автоматическими подпрограммами: безопасность рекурсивного вызова. Стандарт не запрещает рекурсивный вызов статических подпрограмм, однако неосторожность может привести совсем не к тому результату, на который мы рассчитывали.
В этом примере за основу был взят код из пункта 13.4.2 стандарта.
|
Здесь выражение factorial = factorial (operand - 1) * operand; не может быть вычислено, пока не будет совершён следующий вызов factorial. Но этот вызов перепишет входной аргумент operand. Раскомментируйте строки с $display, чтобы увидеть этот эффект.
Когда использовать?
Когда нужно использовать статические подпрограммы, а когда — автоматические? Мне не известно случаев, когда была бы нужна именно статическая подпрограмма. Если нет стопроцентной уверенности, что нужна именно статическая подпрограмма, используйте автоматическую. Из-за своей реентерабельности они являются более безопасными — нет нужды отслеживать и синхронизировать все точки вызова.
Напротив, применение automatic ко всему модулю может быть опасно из-за изменения времени жизни переменных в блоке always. Такое поведение будет неожиданным для читателей кода, да и сам автор может забыть об этом нюансе.
3. Классы
Определение
Статический метод класса объявляется следующим образом:
|
Обратите внимание, что ключевое слово static ставится до слова task/function. В модулях — наоборот: static ставилось после.
Если static опустить, то метод станет нестатическим. Ключевое слово automatic в этом контексте не допускается.
Стоп… Почему не допускается? Зачем мы говорим “нестатический” вместо “автоматический”? Почему ключевое слово ставится не там? Если вам уже кажется, что со статическими методами всё совершенно не так, как с подпрограммами в модулях, то вы совершенно правы. Мы разберёмся со всеми этими вопросами. В первую очередь, давайте посмотрим, что такое статические методы и как они работают.
Статический метод класса связан с самим классом, а не экземпляром класса. Это означает следующее:
- Статический метод можно вызвать не имея ни одного экземпляра, используя имя класса как область видимости.
- Статический метод не может обратиться к нестатическим свойствам класса.
С точки зрения работы никаких других отличий статических методов от нестатических нет.
Объявление статической переменной класса выглядит схожим образом.
|
Примеры
Для иллюстрации внесём минимальные изменения в первый пример, превратив модули в классы: Static and Dynamic tasks example for class.
|
Вывод:
# KERNEL: Test for static
# KERNEL: Sum: 3
# KERNEL: Sum: 7
# KERNEL: Test for automatic
# KERNEL: Sum: 3
# KERNEL: Sum: 7
# KERNEL: Call using only a class name
# KERNEL: Sum: 4
Видим, что нет никакой разницы между работой статического и не-статического методов. Оба они отработали как автоматическая подпрограмма в модуле. Однако экземпляр класса не является необходимым для использования статического метода:
foo::static_add(2, 2);
Вызвать таким образом не-статический не получится — это ошибка компиляции. Более того, вызывать статические методы лучше именно так, с использованием имени класса, а не объекта. Так для читателя сразу становится ясно, что этот метод — статический.
Статическое свойство класса подчиняется тем же правилам, что и статические методы — принадлежит классу, а не экземпляру, то есть доступ к ней возможен по имени класса, и каждый экземпляр класса при доступе к статическому свойству будет обращаться к одной и той же области памяти.
Статической можно объявить и переменную в методе класса (не важно, является ли сам метод статическим или нет). И в этом случае все экземпляры класса будут обращаться к одной и той же области памяти.
Проиллюстрируем на примере: Static and Dynamic variables example for class.
|
Здесь нужно обратить внимание на несколько вещей.
Во-первых, хорошо видно, что статическая переменная класса static_count является общей для всех экземпляров. Во-вторых, обратиться к ней мы можем как через экземпляр, так и через имя класса. В-третьих, повторные вызовы не-статического метода good_increment увеличивают значение одной и той же переменной, как и ожидалось.
На следующей диаграмме приведён подробный разбор примера.
Вспомним пример с запуском процессов из цикла. Так как в подпрограммах модуля переменные по умолчанию имеют статическое время жизни, нам требовалось объявлять промежуточную переменную как automatic. В классах это излишне, так как переменные методов являются по умолчанию автоматическими, то есть достаточно будет такого кода:
|
Особенности
Теперь мы понимаем, как работают статические методы, и можем вернуться к вопросу различий между статической подпрограммой модуля и статическим методом класса. В стандарте имеется явное указание на отличие в пункте 8.10. В первом случае слово “статический” описывает время жизни переменных подпрограммы. Во втором случае — время жизни метода в классе. Мы не можем вызвать нестатический метод до создания экземпляра, в этом смысле можно сказать, что нестатический метод начинает своё существование с созданием объекта и заканчивает с его уничтожением. Статический метод же существует всегда.
По этой же причине слово “автоматический” нельзя использовать для описания нестатических методов. Строго говоря, автоматическими могут быть только переменные, хоть мы и называем так подпрограммы для простоты речи. Заметим, что локальные переменные методов являются автоматическими по умолчанию и в этом смысле метод можно назвать автоматическим. Именно это имеет в виду стандарт в пункте 8.6, когда говорит, что методы имеют автоматическое время жизни.
Остановимся подробнее на автоматическом времени жизни метода. Стандарт явно запрещает задавать методу класса статическое время жизни (в смысле подпрограмм модуля), что указано в пунктах 8.6 и 8.10. Однако все 4 симулятора смогли скомпилировать даже
static task static
Когда-то эта конструкция была допустима, однако как минимум с версии стандарта 2012 года писать task/function static в классе больше нельзя. Думаю, не стоит объяснять, что пользоваться такой нелегальной возможностью симулятора не стоит. Если вдруг вы видите, что от метода класса вам нужно такое же поведение, как от статической подпрограммы модуля, этого можно легко добиться, задействуя статические методы вместе со статическими переменными класса.
Возможно, этой вольностью симуляторов объясняется и ещё одно нарушение стандарта. Попробуем обратиться к статической переменной, объявленной внутри метода: Try to access a static variable in a method
|
Все 4 симулятора смогли обратиться к статической переменной статического метода, Riviera и VCS смогли даже обратиться к статической переменной не-статического метода, хотя я не думал, что эту ахинею скомпилирует хоть кто-то. Из пункта 6.21 стандарта следует, что обращаться по иерархическому имени к статической переменной автоматической функции/таски нельзя, а, как мы уже видели, методы класса в обязательном порядке имеют автоматическое время жизни. В любом случае, обращения к статическим переменным любых методов извне самого метода стоит избегать: это увеличивает связность и ломает само понятие локальной переменной.
Мы также избегаем называть нестатические методы динамическими. Во-первых, это может создать ненужные ассоциации со статической/динамической диспетчеризацией (о которой мы будем вынуждены вкратце упомянуть в разделе Эксперименты), а во-вторых, динамический — это то, что изменяется во время исполнения программы, как динамический массив. К методам это не имеет отношения.
Когда использовать?
В каких случаях нужно использовать статические методы? Как правило, в двух ситуациях: когда создание экземпляра класса через new по какой-то причине не является возможным, или когда метод использует только статические поля класса и входные аргументы, не обращаясь к полям экземпляра. Рассмотрим примеры таких ситуаций.
Паттерн синглтон (singleton, одиночка)
Иногда нужно, чтобы на весь тестбенч был только один экземпляр некоторого класса, а доступ к нему был у всех желающих. Это может быть некая глобальная конфигурация, или класс для доступа к файловой системе. В таком случае конструктор должен быть вызван только один раз, а повторные вызовы должны быть невозможны.
|
Конструктор объявлен как protected, что делает невозможным создание объекта где-либо, кроме как в самом классе. Единственный указатель на объект так же защищён от возможного обнуления. В любой точке кода, где виден класс foo, можно вызвать foo::get() и получить единственный экземпляр класса.
Можно было бы создавать объект не в методе get, а при инициализации:
protected static foo singleton = new();
Однако Questa это не компилирует, ссылаясь на то, что конструктор объявлен как protetcted. Стандарт в пункте 8.18 разрешает обращение к защищённым методам и полям класса внутри класса, даже если это другой экземпляр, поэтому правомерность поведения Questa сомнительна.
Паттерн фабрика
Разберём ещё две ситуации, в которых непосредственное использование конструктора невозможно.
- Нужно подменить создаваемый класс на его наследник. Как это сделать без модификации кода создания?
- В SystemVerilog невозможна перегрузка (overload) методов, то есть создание методов с одинаковым названием, но различными входными аргументами. Как обойти это ограничение для конструкторов?
В обоих случаях можно воспользоваться партерном “фабрика”. Если коротко, то это класс или метод, который создаёт экземпляры класса. Этот паттерн реализован в UVM и прекрасно справляется с первой задачей. Приведём пример решения второй задачи на примере класса, который хранит в себе текущее время.
|
Время может быть задано в виде строки, количестве секунд с начала Unix эпохи и просто в виде часов, минут и секунд. Мы ограничены одним конструктором, однако статических функций, которые создадут класс и сконвертируют время, можно сделать сколько угодно. Методы from_string и from_int называются фабричными.
Создание класса выглядит так:
my_time handle = my_time::from_string("01:02:03");
Можно возразить, что статические методы здесь не обязательны. Можно сделать метод from_string нестатическим и создавать класс так:
my_time handle = new();
handle.from_string("01:02:03");
Такой подход действительно равносилен по результату, однако требует выполнить два действия вместо одного, не давая никакой выгоды взамен. Вызов конструктора не несёт смысловой нагрузки и является деталью реализации, которые по возможности стоит прятать. Код будет чище с использованием фабричного метода.
Группа методов
Иногда возникают группы функций, объединённый общей предметной областью и не требующие для работы ничего, кроме входных аргументов. Например, функции, которые вычисляют параметры сигнала некоторого устройства в зависимости от переданных параметров конфигурации. Их удобно делать статическими методами класса, который называют вспомогательным (helper/utility class). У такого класса вообще нет необходимости в экземплярах, а группировка функций в класс позволяет избежать коллизий имён в пакете.
4. Почему статики разные?
Мы увидели, что слово “статический” обозначает различные вещи в контексте классов и модулей. Попробуем если не объяснить, то хотя бы примирить читателя с необходимостью такого зоопарка.
Модуль изначально является статической структурой. Иерархия модулей и их связи создаются в момент запуска симуляции (точнее, на этапе элаборации). У этом смысле модуль статичен. Переменные модуля локальны для экземпляра модуля, как того требует логика синтеза. Делать их статическими в смысле переменных класса нет смысла с точки зрения описания железа. Подпрограммы модуля всегда доступны и потому являются статическими в смысле методов. Все переменные модуля так же статичны, и потому к ним могут обращаться и статические, и автоматические подпрограммы.
Классы, с другой стороны, являются динамическим типом данных. Мы не знаем заранее, где, сколько и каких классов будет создано. Статические свойства дают нам возможность коммуникации между экземплярами класса. Статические методы позволяют не создавать экземпляры класса без необходимости. Есть ли смысл в том, чтобы статические методы классов вели себя так же, как и подпрограммы модулей? Очевидно, нет. Это лишь ограничивает наши возможности, а при необходимости этого поведения можно добиться использованием статических свойств.
Таким образом, статические методы в классах и статические подпрограммы в модулях оправдывают своё имя, и образ их работы соответствует особенностям модулей и классов.
5. Эксперименты
Итак, мы рассмотрели, как работают статические методы в модулях, и разобрались, почему они работают именно так.
Коснёмся ещё двух смежных тем: скорость работы и синтез. Сделаем это поверхностно: заинтересованный читатель сможет развить примеры самостоятельно.
Могут ли статические методы и подпрограммы быть быстрее?
Когда мы рассматривали работу статических подпрограмм, мы говорили, что не стоит рассчитывать на прирост скорости при использовании статических методов.
Дабы ответить на этот вопрос однозначно, проведём следующий эксперимент.
|
Измерим время, необходимое для вызова статической и автоматической таски сложения двух чисел 500 миллионов раз. Повторим 8 раз на каждый из доступных симуляторов и усредним. Результаты ниже.
| Симулятор | Static, ms | Automatic, ms | Automatic быстрее, % |
| Riviera | 4359,5 | 2995,875 | 31 |
| Xcelium | 1489,25 | 957,5 | 36 |
| Questa | 3869,375 | 4562,125 | -18 |
| VCS | 4945,125 | 4459 | 10 |
Автоматическая подпрограмма оказалась быстрее для трёх симуляторов и медленнее для одного. Скорее всего, в реальном тестбенче разница будет незаметна, поэтому даже в случае Questa нет выгоды в использовании менее удобных статических подпрограмм вместо автоматических.
В случае статических методов классов всё не так однозначно. Есть два отличия статического метода от нестатического, которые могут влиять на скорость работы:
- Нестатический метод имеет скрытый аргумент. Когда мы вызываем object.fun(some_arg), при компиляции это преобразуется в fun(object, some_arg). На выделение памяти для этого дополнительного аргумента будет затрачено ненулевое время.
- На этапе компиляции может быть неизвестно, какой именно нестатический метод нужно вызвать. Если указатель на объект имеет тип foo, то по факту он может указывать как на объект типа foo, так и на его наследника, который может иметь собственное определение нестатического метода. Метод какого класса должен быть вызван, будет известно только во время симуляции (это называется динамическая диспетчеризация). Однако во многих случаях (когда метод не виртуальный, например), ответ на этот вопрос однозначен и известен на этапе компиляции (статическая диспетчеризация). Но способен ли компилятор на эту оптимизацию?
Используем для эксперимента следующий код
|
Вскоре вам станет понятно, зачем мы повторяем эксперимент дважды: вызываем метод не только из модуля, но и из самого класса.
Результаты для вызова двух методов из модуля
| Симулятор | Static, ms |
Nonstatic, ms |
Nonstatic faster, % |
|---|---|---|---|
Riviera |
6848 |
7152 |
-4 |
Xcelium |
5778 |
12084 |
-109 |
Questa |
5208 |
12051 |
-131 |
VCS |
7850 |
7981 |
-2 |
Мы говорили, что нестатический метод может оказаться медленнее статического, и так оно и вышло для Cadence и Mentor. В случае Questa замедление оказалось почти в три раза. Riviera и VCS, по видимому, оказались способны на упомянутую выше оптимизацию.
Любопытно и другое. Статический метод класса должен быть очень похож по накладным расходам на автоматическую подпрограмму модуля. Разница с предыдущей таблицей, тем не менее, огромна. Может быть, дело в том, что обращение к классу происходит из модуля? Давайте проверим и переключим is_module в 0.
| Симулятор | Static, ms |
Nonstatic, ms |
Nonstatic faster, % |
|---|---|---|---|
Riviera |
6030 |
7588 |
-26 |
Xcelium |
1821 |
12980 |
-613 |
Questa |
5367 |
11980 |
-123 |
VCS |
5487 |
5577 |
-2 |
Что же мы видим? Заметно ускорился вызов статического метода у Xcelium. По-видимому, вызов метода из модуля требовал более сложного поиска адреса метода, чем его же вызов из класса. Заметно изменилось время вызова обоих методов у VCS. Все остальные числа изменились незначительно и можно считать их погрешностью измерения. Чтобы объяснить отсутствие ускорения вызова автоматического метода у Riviera, Xcelium и Questa этого эксперимента недостаточно. Выяснение конкретной причины, которая, к тому же, может отличаться для разных симуляторов, выходит за рамки данной статьи.
Какие рекомендации можно дать на основании этих результатов? Как это часто бывает в вопросах производительности, нужно оценивать каждый конкретный случай и учитывать следующие нюансы.
- В нашем примере мы использовали очень легковесный по вычислениям метод, который вызывался очень много раз. Чаще содержимое метода требует куда больших вычислительных затрат.
- Большая часть процессорного времени уходит на симуляцию RTL.
- Возможно, что когда-нибудь вам потребуется обратиться из статического метода к нестатическим переменным. Это значит, что его придётся делать нестатическим и затратить усилия на рефакторинг.
- Для вынесения кода из класса в модуль требуются веские основания: это добавляет спагетти в ваш тестбенч.
Поэтому единственная и главная рекомендация заключается в следующем: не жертвуйте удобством в угоду производительности, если вы не можете доказать необходимость этой жертвы. По факту это доказательство практически всегда будет включать в себя симуляцию в режиме профилирования.
Если вы озабочены производительностью вашего тестбенча, рекомендую ознакомиться с этой статьёй, прежде чем начать крушить.
А что насчёт синтеза?
Если метод модуля чисто вычислительный — как сложение в наших примерах — то всё понятно: если можно синтезировать выражение, будет синтезирован и метод. Статический он или автоматический, значительной роли здесь не играет, потому как такой метод не потребляет времени.
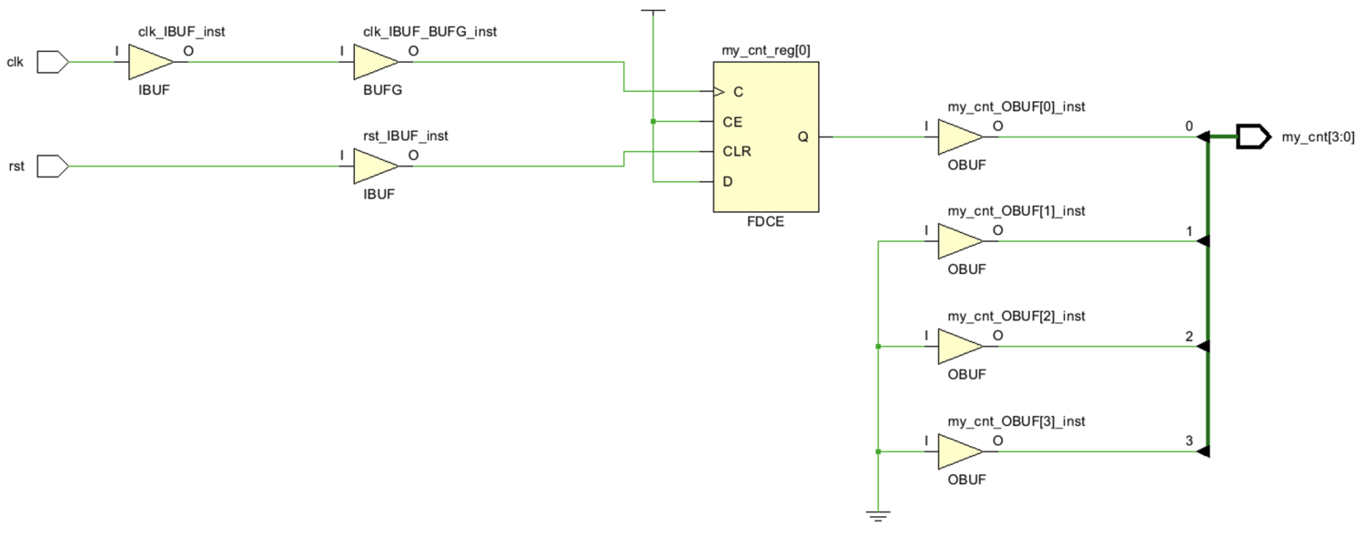
Но что, если мы добавим статическую переменную в тело метода?
По стандарту, значение переменной должно сохраняться между вызовами. Будет ли создан регистр при синтезе? Давайте проверим в Vivado 2018.2.
|
Для вас уже должно быть ожидаемо, что в симуляции с каждым положительным фронтом clk значение my_cnt будет увеличиваться на 2. И поведенческая симуляция Vivado с этим согласна.
Что же мы видим на схематике?..
Это фиаско, братан. Лучше бы он вообще отказался это синтезировать.
На этой не столь положительной ноте перейдём к заключению.
6. Заключение
- Память для статической переменной выделяется при запуске симуляции. Память для автоматической переменной выделяется при входе в область видимости переменной.
- Статическая подпрограмма модуля — это подпрограмма, все переменные которой, включая входные аргументы по умолчанию являются статическими. Подпрограммы модуля являются статическими по умолчанию. Явно объявляется как task/function static.
- Автоматическая подпрограмма модуля — это подпрограмма, все переменные которой, включая входные аргументы по умолчанию являются автоматическими. Объявляется как task/function automatic.
- Время жизни переменной подпрограммы можно изменить с помощью ключевых слов static и automatic.
- Использование автоматических подпрограмм является более безопасным.
- Статический метод класса принадлежит классу, а не экземпляру. Он не может обратиться к нестатическим свойствам класса. Локальные переменные такого метода являются автоматическими по умолчанию. Объявляется как static task/function.
- Статическое свойство класса принадлежит классу и является общим для всех экземпляров.
- Стандарт запрещает делать методы статическими в смысле подпрограмм.
- Статические методы и свойства помогают реализовать паттерны синглтон и фабрика, а так же сгруппировать близкие по смыслу методы в один класс.
- В общем случае выбор между статическим и нестатическим методом класса должен быть обусловлен удобством, а не производительностью.
Ссылки
Комментарии: Статическое в SystemVerilog
Сохранено сообщений: 8
Открыть обсуждение


