Журнал

Vivado reprorts => report_clock_interaction

21 октября 2017 г.· 4 мин на чтение

report_clock_interaction Vivado 2017.3 Синтаксис report_clock_interaction [-delay_type <arg>] [-setup] [-hold] [-significant_digits <arg>] [-no_header] [-file <arg>] [-append] [-name <arg>] [-return_string] [-quiet] [-verbose] Возвращаемое значение Нет...

report_clock_interaction

Vivado 2017.3

Синтаксис

report_clock_interaction [-delay_type <arg>] [-setup] [-hold] [-significant_digits <arg>] [-no_header] [-file <arg>] [-append] [-name <arg>] [-return_string] [-quiet]  [-verbose]

Возвращаемое значение

Нет

 

Категории

Report, Timing

 

Описание

Генерирование отчёта о пересечении тактовых сигналов и простых сигналов, которые лежат на пересечении тактовых доменов, для обнаружения потенциальных проблем таких как метастабильноть, не когерентность данных, потеря данных, а также для видимости путей, которые лежат на пересечении тактовых доменов. Команда требует открытого синтезированного или имплементированного проекта.

 

Примечание: по умолчанию команда выдаёт отчёт в TCL консоль или стандартное устройство ввода/вывода. Однако результаты также могут быть записаны в файл или возвращены в виде строки.

 

Аргументы

-delay_type <arg> - (опционально) Определяет тип задержки, для которой буде выполняться анализ. Допустимые значения min, max, min_max. По умолчанию установлено значение max.

 

-setup –(опционально) Проверка нарушений по времени установления. Аналогично –delay_type max.

 

 

-hold –(опционально) Проверка нарушений по времени удержания. Аналогично –delay_type min

Примечание: опции –setup и –hold могут быть использованы вместе, отчёт будет аналогичен –delay_type min_max

 

-significant_digits –(опционально) количество цифр после запятой, которое будет отображаться в отчёте. Допустимые значения от  0 до 3. Значение по умолчанию 2

 

-no_header –(опционально) Не формировать заголовок отчёта.

 

-file <arg> - (опционально) Записать отчёт в файл. Если файл существует, он будет перезаписан или же информация будет добавлена в файл, если использована опция –append

Примечание: если путь не указан в имени файла, то файл будет записан в текущую рабочую директорию или в директорию, из которой запущена среда.

 

-append – (опционально) добавить выходные данные команды в файл, вместо того, что бы его перезаписать.

Примечание: опция –append может быть использована только с опцией ‑file

 

-name <arg> - (опционально) задаёт имя отчёта и отображает отчёт в  графическом интерфейсе. Если отчёт  c таким именем уже сформирован, то он будет закрыт, а новый будет отображён.

 

-return_string – (опционально) Сформировать выход команды в TCL строку, вместо того, что бы отобразить её  в стандартном устройстве ввода/вывода. TCL строка может быть определена как переменная и в последующем обработана.

 

-quiet – (опционально) Команда выполняется в «тихом» режиме, сообщения команды не отображаются. Команда возвращает TCL_OK независимо от каких-либо ошибок её выполнения.

Примечание: Если ошибка обнаружена в командной строке при вводе команды, то ошибка будет отображена. Не отображается ошибки, которые появляются во время выполнения команды.

 

-verbose – (опционально) Временное переопределение ограничений на количество выводимых сообщений команды.

Примечание: количество выводимых сообщений может регулироваться с помощью команды set_msg_config.

 

!ВАЖНО!: отчёт будет сформирован корректно только в том случае, если Vivado будет «видеть» все тактовые сигналы Вашего проекта. Если по каким-то причинам имеются «Unconstrained» или «Undefined» тактовые сигналы, отчёт будет некорректным, и в нем будет отсутствовать информация о пересечениях соответствующих тактовых доменов. Убедиться в том, что все тактовые сигналы «обозначены» для Vivado можно запустив команду report_clock_network.

 

Примеры

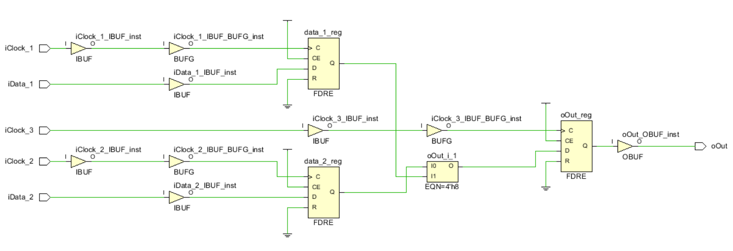
Рассмотрим модуль, у которого имеется три тактовых сигнала (домена) «iClock_1»,  «iClock_2» и «iClock_3»:

C частотами 100МГц, 200МГц и 300МГц соответственно:

Предположим, что между тактовыми доменами есть пересечение через промежуточный сигнал. Код, реализующий эти условия:

 

 

  1. Выполним синтез. Netlist выглядит следующим образом

 

 

 

  1. Запустим report_clock_interaction:

Как видим из отчёта, у нас имеется два пересечения между iClock_1  и iClock_3, iClock_2 и iClock_3. Последняя графа говорит нам о типе, к которому может принадлежать пересечение тактовых доменов. В данном случае требуются дополнительные ограничения на соответствующие пути и тактовые группы.

Как правило, пересечение тактовых доменов тема довольно обширная и требует применение целого ряда ограничений на соответствующие пути и тактовые группы (см. UG906 Design Analysis and Closure Techniques).

 

  1. Отчёт может быть отображён в виде цветовой матрицы пересечений. Чтобы это сделать необходимо выполнить команду с опцией –name:

report_clock_interaction -name Interaction_Report

Vivado будет сформирован графический отчёт:

В таком виде отчёт более наглядно показывает имеющиеся пересечения и их характеристики.

 

  1.  Для сохранения отчёта в отдельный файл, воспользуемся опцией file:

report_clock_interaction -file\ "report_interactions_between_clock_domains.txt"

Содержимое отчёта в текстовом файле  аналогично тому, что выводится в консоль.

Чтобы узнать текущий каталог для сохранения по умолчанию, воспользуйтесь командой pwd

 

  1. Для компактного вывода отчёта, не задержащего заголовок справочной информации VIvado воспользуемся опцией no_header:

report_clock_interaction -no_header

 

 

  1. Для вывода более полной информации, включающей анализ по hold и setup воспользуемся опцией –delay_type  с ключом min_max:

report_clock_interaction -no_header -delay_type min_max –name report_2

В отчёт будет добавлена соответствующая информация:

Также посмотрите:

• create_clock

• create_generated_clock

• report_clocks

• set_delay_model

• set_speed_grade

 

Литература

UG835 Vivado Design Suite Tcl Command Reference Guide

UG906 Design Analysis and Closure Techniques

Архивное обсуждение

Комментарии: Vivado reprorts => report_clock_interaction

Сохранено сообщений: 2

Открыть обсуждение